专利状态
不锈钢双卡压管件加工装置
专利申请进度
申请
2019-03-07
授权
2019-12-10
预估到期
2029-03-07
专利基础信息
申请号 申请日
授权公布号 授权公告日
分类号
分类
申请人名称 山东金力特管业有限公司
申请人地址
专利法律状态
  • 2023-10-03
    专利权质押合同登记的生效、变更及注销
    状态信息
    专利权质押合同登记的生效;IPC(主分类):B21D 22/02;专利号:ZL2019202873763;登记号:Y2023980056430;登记生效日:20230913;出质人:山东金力特管业有限公司;质权人:淄博市鑫润融资担保有限公司;实用新型名称:不锈钢双卡压管件加工装置;申请日:20190307;授权公告日:20191210
  • 2023-09-22
    专利权质押合同登记的生效、变更及注销
    状态信息
    专利权质押合同登记的注销;IPC(主分类):B21D22/02;授权公告日:20191210;申请日:20190307;登记号:Y2022980010399;出质人:山东金力特管业有限公司;质权人:淄博市鑫润融资担保有限公司;解除日:20230904
  • 2022-07-29
    专利权质押合同登记的生效、变更及注销
    状态信息
    专利权质押合同登记的生效;IPC(主分类):B21D22/02;登记号:Y2022980010399;登记生效日:20220713;出质人:山东金力特管业有限公司;质权人:淄博市鑫润融资担保有限公司;实用新型名称:不锈钢双卡压管件加工装置;申请日:20190307;授权公告日:20191210
  • 2022-07-26
    专利权质押合同登记的生效、变更及注销
    状态信息
    专利权质押合同登记的注销;IPC(主分类):B21D22/02;授权公告日:20191210;申请日:20190307;登记号:Y2021980007120;出质人:山东金力特管业有限公司;质权人:淄博市鑫润融资担保有限公司;解除日:20220711
  • 2021-08-17
    专利权质押合同登记的生效、变更及注销
    状态信息
    专利权质押合同登记的生效;IPC(主分类):B21D22/02;登记号:Y2021980007120;登记生效日:20210730;出质人:山东金力特管业有限公司;质权人:淄博市鑫润融资担保有限公司;实用新型名称:不锈钢双卡压管件加工装置;申请日:20190307;授权公告日:20191210
  • 2021-07-30
    专利权质押合同登记的生效、变更及注销
    状态信息
    专利权质押合同登记的注销;IPC(主分类):B21D22/02;授权公告日:20191210;申请日:20190307;登记号:Y2020980004159;出质人:山东金力特管业有限公司;质权人:淄博市鑫润融资担保有限公司;解除日:20210714
  • 2020-08-14
    专利权质押合同登记的生效、变更及注销
    状态信息
    专利权质押合同登记的生效;IPC(主分类):B21D22/02;登记号:Y2020980004159;登记生效日:20200721;出质人:山东金力特管业有限公司;质权人:淄博市鑫润融资担保有限公司;实用新型名称:不锈钢双卡压管件加工装置;申请日:20190307;授权公告日:20191210
  • 2019-12-10
    授权
    状态信息
    授权
摘要
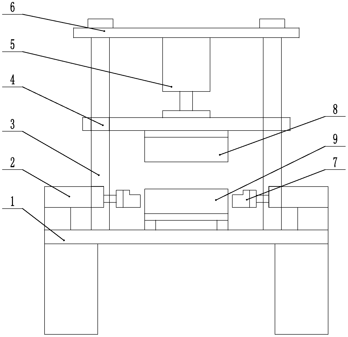
本实用新型一种不锈钢双卡压管件加工装置,属于不锈钢管件加工设备技术领域。本实用新型解决了现有双卡压管件加工存在的内壁毛刺、拉伤多,同时加工装置需要分步加工,耗时耗力的问题。本实用新型包括底座,底座上方设置有多根导向支撑柱,导向支撑柱底部设置有顶板,顶板中间下部设置有下压驱动,下压驱动的输出端连接驱动板,驱动板下部设置有上模具,上模具的下方对应设置有下模具,下模具两侧对称设置有挤压驱动,挤压驱动的输出端均对应设置有挤压块;所述的导向支撑柱贯穿驱动板,并与驱动板滑动连接。

返回首页 | 品牌大全 | 品牌排行 | 品牌问答 | 品牌资讯 | 品牌价值 | 关于我们 | 联系我们 | 免责声明

Copyright 2013-2020 品牌门户,牌子123(www.paizi123.cn) 版权所有 备案号:苏ICP备13009020号-7

网站地图